******Betway88必威|西汉姆联官方合作伙伴
媒眼西大
当前位置: 首页 > 媒眼西大 > 正文
【华龙网】全球首次!betway88西汉姆联科研团队揭示鲨鱼性染色体局部剂量补偿机制
发布时间: 2024-09-05 14:56   文字:秦思思      编辑:杨金行    来源:华龙网   浏览次数:

全球首次!betway88西汉姆联科研团队揭示鲨鱼性染色体局部剂量补偿机制

2024-07-13 19:49:11 来源: 华龙网听新闻

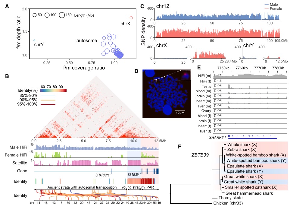
华龙网讯(记者 秦思思)7月11日,betway88西汉姆联生命科学学院徐洛浩教授团队在Cell Genomics发表题为“Comparative genomics illuminates karyotype and sex chromosome evolution of sharks”的研究论文,揭示鲨鱼性染色体局部剂量补偿的机制。

徐洛浩教授正在进行研究。华龙网 记者 秦思思 摄
徐洛浩教授正在进行研究。华龙网 记者 秦思思 摄

研究通过比较6种软骨鱼类染色体级别基因组,重构了软骨鱼类及有颌脊椎动物的染色体演化历史;获取了首个软骨鱼类高质量Y染色体序列,发现鲨鱼的XY性染色体起源于其共同祖先,距今1.8亿年前。这项研究不仅增强了对鲨鱼性染色体和脊椎动物染色体演化的理解,还为重构脊椎动物祖先核型及解析鲨鱼性别决定机制提供了重要理论基础。

徐洛浩正在与该论文第一作者吴佳宏交流。华龙网 记者 秦思思 摄
徐洛浩正在与该论文第一作者吴佳宏交流。华龙网 记者 秦思思 摄

什么是性染色体剂量补偿机制?徐洛浩向华龙网记者解释,哺乳动物基因序列中,XX为雌性,XY为雄性。在哺乳动物中,为了平衡雌性和雄性之间的X染色体数量差异,雌性会通过一个特殊的机制——X染色体失去活性,来实现性染色体全局剂量补偿。

徐洛浩说,这个机制确保了哺乳动物雌雄之间在X染色体上的基因表达是平衡的。

徐洛浩正在与该论文第一作者吴佳宏交流。华龙网 记者 秦思思 摄
徐洛浩正在与该论文第一作者吴佳宏交流。华龙网 记者 秦思思 摄

然而,在鲨鱼这样的物种中,情况就不同了。鲨鱼没有这种X染色体失活的机制。这意味着,在鲨鱼中,雌性和雄性在X染色体上的基因表达是不平衡的。雄性鲨鱼由于只有一个X染色体,自然就缺少了另一个X染色体上的基因,没有全局剂量补偿,但存在局部剂量补偿机制。

据了解,性染色体在许多脊椎动物类群中稳定存在,是遗传性别决定的物质基础。在哺乳类和鸟类中,性染色体高度分化,具有漫长的演化历史;在大部分其他类群中,性染色体往往没有分化,并且相对年轻。鲨鱼是脊椎动物的一个古老类群,但目前对鲨鱼性染色体的认识仍十分有限。

论文截图。受访单位供图
论文截图。受访单位供图

“鲨鱼作为有颌脊椎动物的关键基干类群,对理解脊椎动物演化历史也具有重要作用。”徐洛浩表示,本次研究也揭示了,不同物种在进化过程中采取了多样的方式来解决性染色体基因剂量差异问题。这也为今后软骨鱼类性别决定机制研究奠定了理论基础。

据了解,Cell Genomics是Cell Press细胞出版社推出的全新顶尖金色开放获取和开放科学期刊,旨在发表遗传学和基因组学研究的前沿成果。

责任编辑:杨金行