科技日报记者雍黎通讯员韩笑
28日,记者从betway88西汉姆联获悉,该校农学与生物科技学院李加纳/卢坤教授团队历时8年,成功研发全球首张油菜液相育种芯片——油菜50K液相育种芯片,相关研究在国际学术期刊《作物杂志》在线发表。
油菜是我国重要的油料作物,每年为国家提供50%以上的国产食用油,油菜育种对保障国家粮油安全有着重要意义。随着现代遗传学和生物技术的不断发展与创新,育种芯片在畜禽和农作物遗传改良与育种研究中发挥了重要作用。目前该技术在小麦、玉米等农作物中应用较为广泛,但在油菜上依旧缺乏相应的研究和应用。

SNP基因分型平台BnaPan50T的捕获评估。
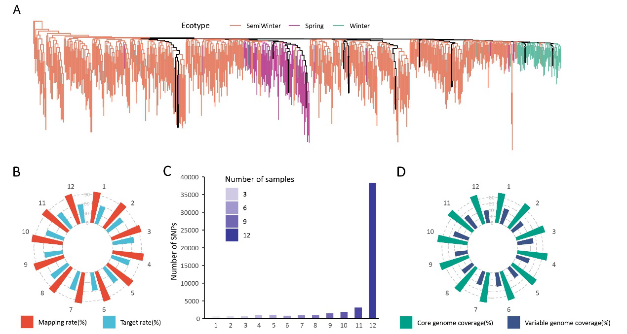
卢坤教授介绍,育种芯片大致分为固相芯片和液相芯片两类。传统的固相芯片是基于荧光检测,他们研发的液相芯片是基于DNA捕获,然后再进行测序,并且对同一个位置会进行多次测序,因此准确性高出许多。
科研团队对全世界588份有代表性油菜品种全基因组测序,从而开发液相SNP芯片设计软件iArray,构建了全世界第一张基于靶向捕获测序的油菜50K SNP液相芯片BnaPan50T,其包含覆盖油菜19条染色体的54765个SNP标记,均一性、准确性和灵活性均优于传统固相芯片。
该成果不仅为油菜基因组研究提供了重要工具,也为后续构建智慧育种平台,开展油菜基因组设计育种,培育高产、优质、高效、适宜机械化的重大油菜新品种奠定了基础,对提高我国油菜生物育种水平,大力实施油料产能提升工程具有重要意义。
责任编辑:孙莹