
The world's first super pan-genome map of the silkworm has been completed by scientists in Chongqing, according to a news release issued by Southwest University on Sunday.
The project by the State Key Laboratory of Silkworm Genome Biology at the university will enable silkworm science to enter the information age and has driven the genetic design and breeding of silkworms.
On Sept 24, a thesis written by the laboratory — "High-resolution silkworm pan-genome provides genetic insights into artificial selection and ecological adaptation" — was published in Nature Communications, a peer-reviewed, open-access scientific journal of Nature Portfolio established in 2010. It publishes high-quality research in natural sciences, including physics, chemistry, earth sciences, medicine and biology.

Professor Dai Fangyin, director of the laboratory and the chief scientist of the National Sericulture Industry Technology System, said he and his group, had spent four years conducting in-depth sequencing of a total of 1,078 silkworm samples before finally coming up with the world's first super pan-genome map.
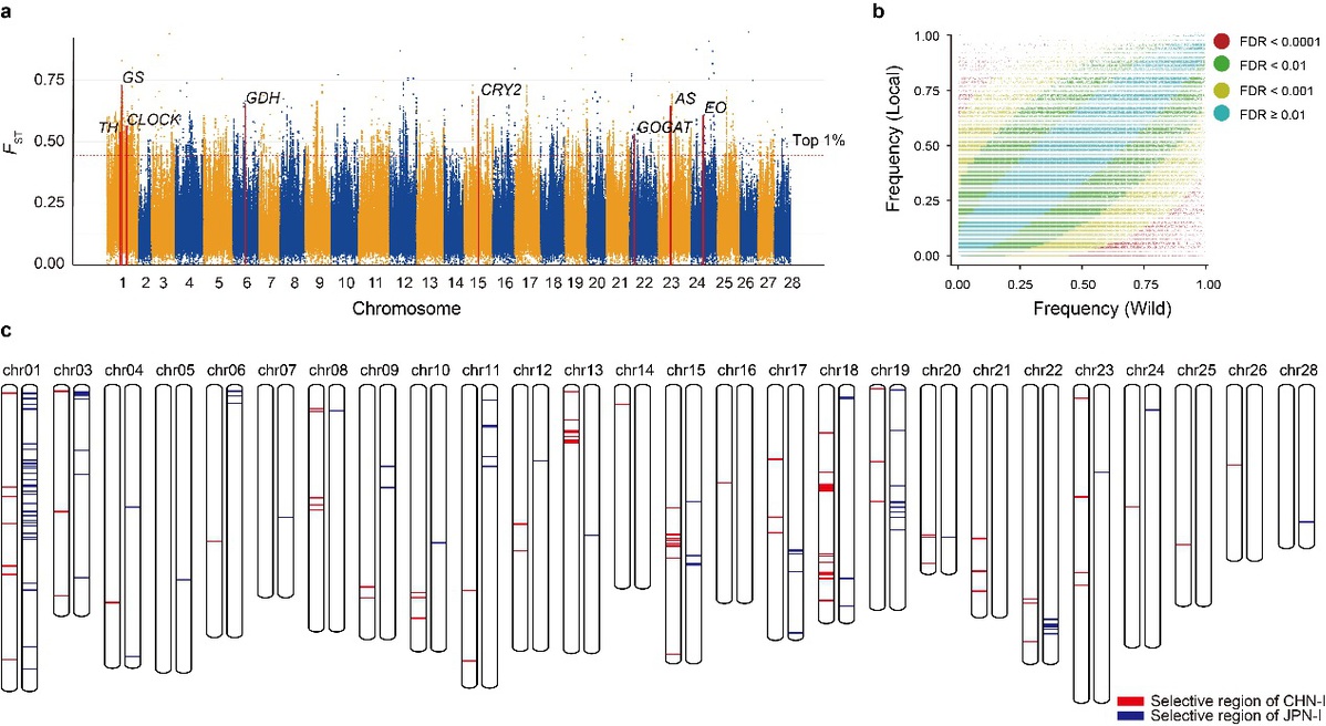
Dai said the samples, including 205 local strains, 194 improved varieties, 632 samples from the genetic stock of domestic silkworms (Bombyx mori) and 47 wild silkworms (Bombyx mandarina), cover all major silkworm regions along the Silk Road — more than 90 percent of the world's representative silkworm resources.
The genome is the sum of all genetic materials of an organism, while pan-genome refers to the sum of all genomic information in a species. The latter covers more genetic diversity than a single reference genome.
Dai said researchers have been improving the sequencing technology since they drew the silkworm genome framework map in 2003.
The silkworm genome map is considered to have the largest long-reads-based pan-genome of the world's plants and animals, as well as having the highest quality.
"The super pan-genome map of the silkworm will solve the breeding bottleneck and open up a new era for functional genomics and molecular breeding," said academician Xiang Zhonghuai, an expert in silkworm genetics and breeding. "This is the biggest achievement in the domain in the past century."




